各团支部:
为加强公司团支部组织建设,提升团支部组织活力,公司团委决定开展2025年主题团日设计大赛活动,现就相关工作通知如下:
一、指导思想
深入贯彻习近平总书记在同团中央新一届领导班子集体谈话时的重要讲话精神,巩固深化团员和青年主题教育成果,赋能基层团支部、激活“三会两制一课”,指导团支部紧扣党的中心任务,围绕党和国家重大战略,结合重要时间节点,组织化开展主题团日,动员引领广大团员争当“五个模范”、做到“五个带头”,在强国建设、民族复兴伟业中勇当先锋队、突击队,为实现高质量发展持续注入青春力量。
二、活动目的
举办主题团日设计大赛旨在激发团干的创新思维与组织能力,鼓励其深入思考共青团工作与青年成长需求,设计出兼具思想性、趣味性和实践性的主题团日活动方案。通过竞赛形式,增强团组织的凝聚力和战斗力,推动基层团组织主题团日的多样化和高质量发展。
三、比赛时间
2025年4月。
四、参赛对象
全院所有员工团支部(含功能型团支部)。
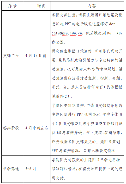
五、时间安排

支部申报4月13日前各团支部注意,请将主题团日策划案及配套实施PPT的电子版发送至邮箱dep - dqtw@gcu.edu.cn,纸质版交到B6 - 402办公室。
提交的主题团日策划案,既可是已成功开展、兼具思想政治引领力与专业特色的活动策划,也可是尚未举办的活动规划。活动策划案应涵盖活动主题、标题、介绍、形式、分工及人员安排等内容(具体模板见附件2)。
答辩阶段4月中旬左右公司团委组织答辩,申请团支部就策划的主题团日进行PPT说明展示,公司全体团干(各团支部委员与公司团委工作部门成员)参与答辩并进行学习交流。答辩结束,评委根据各团支部提交的主题团日策划PPT与答辩情况,公布比赛获奖情况。
活动落地5-6月公司团委对获奖的主题团日活动进行持续跟踪和督导,有需要时可提供一定的经费支持。
六、基本原则
(一)突出政治引领。坚持把政治性、思想性摆在首位,组织团员和青年在主题团日中接受政治教育,更加坚定听党话、跟党走的思想自觉和行动自觉。
(二)激励挺膺担当。动员引领广大团员和青年投身经济发展、科技创新、乡村振兴、民主法治、文教体育、绿色发展、社会服务、卫国戍边、统一战线、对外交流、新型工业化、精神文明建设等重点领域,在中国式现代化新征程上挺膺担当。
(三)尊重青年特点。注重用“青言青语”加强党的创新理论宣传阐释,综合运用情境式、场景化、网络化等方式,让团员和青年唱主角,让主题团日更有时代感、青年味。
(四)加强示范带动。坚持理论学习和实践教育相结合,注重发挥组织化动员优势,聚焦重大主题、重点领域、重要时间节点组织开展示范性主题团日活动,形成带动效应。
七、参赛主题
本次主题团日设计大赛可从主题团日建议列表中选择1个主题制定活动方案,活动形式包括但不限于教育活动、科技活动、公益活动、实践活动、文娱活动、体育活动等。
八、联系方式
团委办公室:B6-402,联系人:王老师
联系电话:020-36903305
共青团伟德国际victor1946委员会
2025年3月31日